Промышленная и лабораторная автоматизация.
Измерения. Мониторинг.
Управление.
+7(495)723-8719
+7(495)656-6664
ПРОДУКЦИЯ УСЛУГИ О КОМПАНИИ КООРДИНАТЫ
ПРОДУКЦИЯ
УСЛУГИ
О КОМПАНИИ
КООРДИНАТЫ

Высокоточное устройство передачи аналоговых сигналов по оптоволоконному каналу.

Основное назначение Устройства передачи аналоговых сигналов по оптоволоконному каналу (УПАС) - передача мгновенных значений напряжений и токов, снимаемых с первичных датчиков (трансформаторов тока и напряжения) в системах электроснабжения на различные номиналы напряжения, в реальном, с точностью до фазы, масштабе времени.

УПАС предназначено для передачи амплитуды, формы и фазы сигнала, представляющего собой квазисинусоидальные колебания со следующими параметрами:

  • основная частота сигнала – 42.5..57.5 Гц;
  • ширина спектра сигнала – 3 кГц;
  • суммарный уровень составляющих с частотами выше 100 кГц – не более -80 дБ от диапазона;
  • среднеквадратичное значение – 0.01..1.2 от номинала.

Величины основных погрешностей сквозного канала обеспечивают измерение среднеквадратичных значений токов и напряжений, а так же точность передачи фазы для соответствия классу до 0.2S по ГОСТ 7746-2001 и ГОСТ 1983-2001, при условии использования с соответствующими классу измерительными ТТ и ТН.

Величины дополнительных погрешностей сквозного канала (±0.005% / °C) позволяют использовать узел передатчика при температурах эксплуатации -40..+50 °C и узел приёмника при температурах +1..+30 °C. Рабочий температурный диапазон передатчика -40..+50 °C обеспечивается при использовании соответствующего оптического кабеля.

Передатчик и приёмник имеют оптические разъёмы типа ST и рассчитаны на использование кабеля на основе стеклянного многомодового оптического волокна длиной до 500 м.


Принцип работы УПАС

Передатчик преобразует приложенное к его входу напряжение в последовательность цифровых отсчётов с помощью 16-битного АЦП на частоте дискретизации 235 кГц. Каждый отсчёт передаётся по оптическому кабелю, посредством модуляции типа «Манчестер-2», на частоте 15 МГц. Приёмник демодулирует приходящие по оптическому кабелю отсчёты и преобразует каждый из них в уровень напряжения при помощи 16-ти битного ЦАП. Общая задержка уровня напряжения на выходе ЦАП относительно напряжения на входе АЦП составляет постоянную величину приблизительно 6 мкс. Величина задержки сравнима с допустимой по ГОСТ величиной фазовой ошибки для всего тракта передачи, включая первичные преобразователи (±9 мкс). Поэтому для её компенсации до несущественного значения (примерно ±1 мкс) используется дифференцирующая цепь с соответствующим значением RC. Далее сигнал напряжения сглаживается интегрирующей цепью со значением RC 1 мкс. В приёмнике «Вариант 1» это напряжение усиливается и поступает на выход узла, а в приёмнике «Вариант 2» используется в качестве входного сигнала для оконечного усилителя, представляющего собой управляемый биполярный источник тока.


Основные характеристики передатчика (Вариант 1):

  • входной диапазон - ±100 В (амплитудное значение);
  • схема подключения источника сигнала – двухпроводная;
  • параметры входных цепей и рекомендуемая схема подключения источника сигнала приведены на рисунке:

    Рис.1

  • Конструктивное исполнение – печатная плата;
  • Механический эскиз изделия представлен на рисунке, где:

    1 – Печатная плата;
    2 – Разъем оптического передатчика;
    Р1 – монтажное отверстие для пайки провода питания, + U пит., 1 мм.
    Р2 – монтажное отверстие для пайки провода питания, - U пит., 1 мм.
    Р3, Р4 – монтажные отверстия для пайки проводов измеряемого сигнала, 1.5 мм

    Рис.2

  • питание – нестабилизированное, 6..15В, ток потребления в соответствии с графиком:

    Рис.3

Основные характеристики передатчика (Вариант 2):

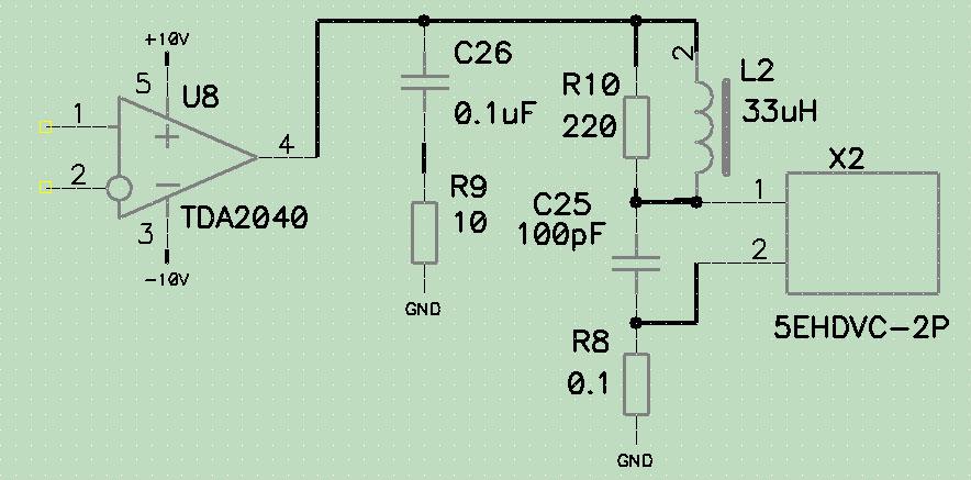
  • входной диапазон - ±1.8 А (амплитудное значение);
  • схема подключения источника сигнала – двухпроводная;
  • параметры входных цепей и рекомендуемая схема подключения источника сигнала приведены на рисунке, при этом конкретный номинал и мощность резистора RB выбирается исходя из условий применения, для обеспечения необходимого отбора мощности от источника сигнала (обычно требуется не менее 1 Вт при номинальном токе), и защиты измерительного шунта от аварийного тока (не должен превышать 5А):

    Рис.4

  • Конструктивное исполнение – печатная плата;
  • Механический эскиз изделия представлен на рисунке, где:

    1 – Печатная плата;
    2 – Разъем оптического передатчика;
    Р1 – монтажное отверстие для пайки провода питания, + U пит., 1 мм.
    Р2 – монтажное отверстие для пайки провода питания, - U пит., 1 мм.
    Р3, Р4 – монтажные отверстия для пайки проводов измеряемого сигнала, 1.5 мм

    Рис.5

  • питание – нестабилизированное, 6..15В, ток потребления в соответствии с графиком:

    Рис.6

Основные характеристики приёмника (Вариант 1):

  • выходной диапазон ±100В (амплитудное значение), при сопротивлении нагрузки не менее 1.5 кОм;
  • схема подключения потребителя сигнала – двухпроводная симметричная (мостовая схема выхода).
  • питание - ~220 В ±20%, 50 Гц, потребляемая мощность - до 15 Вт;
  • имеется подстроечный элемент (многооборотный резистор), для подстройки общего коэффициента передачи устройства в пределах ±2%;
  • имеется логический выход (открытый коллектор, 1 А, 100 В) сигнализирующий поступление данных от узла передатчика;
  • светодиодная сигнализация наличия питания;
  • светодиодная сигнализация поступления данных от узла передатчика;
  • конструктивное исполнение – на DIN-рейку;
  • габариты 190 х 120 х 50 мм.

Основные характеристики приёмника (Вариант 2):

  • выходной диапазон ±1.8А (амплитудное значение), при максимальном сопротивлении нагрузки 3.3 Ома;
  • схема подключения потребителя сигнала – двухпроводная несимметричная, схема выходной цепи:

    Рис.7

  • питание - ~200 В ±20%, 50 Гц, потребляемая мощность - до 10 Вт;
  • имеется подстроечный элемент (многооборотный резистор), для подстройки общего коэффициента передачи устройства в пределах ±2%;
  • имеется логический выход (открытый коллектор, 1 А, 100 В) сигнализирующий поступление данных от узла передатчика;
  • светодиодная сигнализация наличия питания;
  • светодиодная сигнализация поступления данных от узла передатчика;
  • конструктивное исполнение – на DIN-рейку; габариты 125 х 120 х 70 мм.
  • Механический эскиз представлен на рисунке:

    Рис.8

    где:

    1 - печатная плата узла электроники.
    2 - оптический вход.
    3 - радиатор усилителя тока.
    4 - DIN-рельс.
    5 - многооборотный резистор подстройки коэффициента передачи.
    6 - светодиод "Питание".
    7 - выход. Левый (1-й) контакт - "+"; правый (2-й) - "-".
    8 - светодиод "Готовность".
    9 - выход логического сигнала "Готовность". Левый (1-й) контакт - "Gnd"; правый (2-й) - "Открытый Коллектор".
    10 - вход питания ~220 В. Задействованы два крайних контакта.
+7(495)723-8719
+7(495)656-6664

©2008-2026 R-Technology, Ltd.